NSP has several types of users and each of the user has specific role to perform. The people in the NSP are the End Users and Agents. End Users generate support requests, agents solve the requests and agents with administrator permissions manage the system settings.
Using the Manage People module, administrators can manage the users in NSP. You can add or edit the users and also define their roles and access permissions. You can also manage the users by organizing them into groups and organizations. You can import the users to the system. Each user added has specific role defined by NSP. Their roles can be changed whenever required. You can also administrate user types that are supported by NSP.
To access People page, go to Configurations > Manage > People.
The People interface consists of a number of tabs. End User tab is selected by default:

Users, Groups and Roles
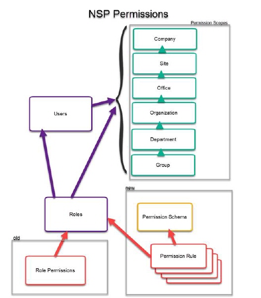
To a Role you define access and permissions to different parts and functions in NSP. The Role is most often a definition of a work unit in the company, e g “2ndline IT Service”.
A Group is an administrative unit in the company, e g “Servicedesk”. The permissions for a Group member is defined by which Roles are assigned to the Group.
Users are named persons having access to NSP. Users are divided into Agents and End Users. Each User could be a member of an Organization.
Roles are assigned to Groups and/or Users. In new NSP version Roles can be assigned to Users and Groups, but also to other Permission Scopes (Departments, Organizations, Offices, Sites and Companies). The permissions for a certain User is defined by the merge of all roles the User is assigned to, either direct or implicit via other Permission Scope membership. Read more of the new features in User & Permission Management.

NSP Permissions